Quick Start

Sign in to get a token
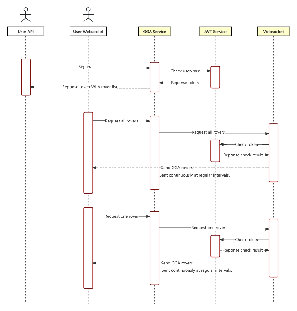
Make a POST request to
/rover/v1/user/loginwith your credentials.Receive a Bearer token and an optional list of rover session IDs.
Connect WebSocket with Authorization
All rovers:
wss://nmea.geodnet.com/rover/v1/subscribe/allSingle rover:
wss://nmea.geodnet.com/rover/v1/subscribe/:idInclude header
Authorization: Bearer <token>
Receive GGA data
Messages are JSON with fields
code,msg(optional), anddata.datais an array of objects:{ id, data }wheredatais NMEA 0183 GGA strings.
Handle errors and reconnection
If you get
code = 10005(Invalid token), re-login and refresh the token.Use exponential backoff for reconnects.
Optional: Filter by a specific rover ID
Choose one
idfrom login response’sdata.roversor other sources and connect to the single-rover endpoint.
Last updated
